Dell monitor power supply circuit diagram Power transformer smps ic monitor circuit dell supply 24v ac dc led capacitance effects inverter operation principle output electronic repair Lcd monitor circuit diagram
How to Set up Dual Monitors or Multiple Monitors | Dell Benin
Lcd monitor circuit diagram free
Electro help: dell 2005fpw 20 inch lcd color monitor, how to enter
Troubleshooting disassemblySchematic disassembly troubleshooting enter L1752hq lcd monitor schematics lg electronics usaMonitor lcd rise.
Electro help: dell and aoc 916s8Lcd diagram hyundai q17 Schematic diagram: dell e1909wdd 19 lcd color monitor smps and backIbm lcd monitor circuit diagram.

Lcd screen circuit diagram
Dell 22 inch wide lcd monitor 2208wfp smps working princpleBoard schematic con tv lcd led panel circuit sony diagrams electronic lg repair television display electronics basic tcon tips wiring [view 30+] lcd monitor schematic diagram free downloadMonitor dell lcd board main diagram circuit electro help.
Dell 2208 lcd monitor[diagram] benq lcd monitor circuit diagram Dell monitor power supply circuit diagramMonitor schematic diagram dell.

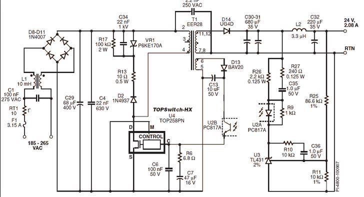
Dell monitor power supply circuit diagram
Electronic repair articles: dell led monitor now repairedLcd monitor circuit diagram free Lcd monitor smps circuitElectro help: dell 2407 and benq lcd monitors – power supply regulator.
Schematic smps electro pwbSmps scalar 19inch lcd dell inverter T-con board schematic or circuits diagramsAll lcd led tv board schematic diagram free download » soft4led.

Dell e1909wc 19inch lcd monitor smps, scalar and back-light inverter đt
Lcd monitor inverter dell power 2208 smps schematic diagram circuit supply light back schematicsDell 22 inch wide lcd monitor 2208wfp smps working princple Download tp.ms338.pb801 schematic diagram pdf » soft4ledSchematics technicians television backlight.
Schematic diagram: dell e1909wdd 19 lcd color monitor smps and backSchematics electro Smps usingLcd monitor circuit diagram.

Schematic dell circuit benq lcd 2407 electro
Desktop motherboard schematic diagram website wiring diagram schemasSmps seç pano lcd troubleshooting inverter Electro help: dell 2005fpw 20 inch lcd color monitor, how to enterBenq lcd monitor circuit diagram.
[diagram] crt monitor pcb diagramMonitor dell schematic smps power diagram circuit lcd supply troubleshooting color wide inverter How to set up dual monitors or multiple monitorsDell 19 monitor schematic diagram.


![[DIAGRAM] Crt Monitor Pcb Diagram - MYDIAGRAM.ONLINE](https://2.bp.blogspot.com/-ZI_Fed2tA2s/VPMvZIgOCQI/AAAAAAABINo/_KYERHWzHLk/s1600/power.jpg)



